微信
手机版
无障碍版
走进潮南
政务公开
政务服务
互动交流
解读回应
专题专栏
首页
走进潮南
政务公开
政务服务
互动交流
解读回应
专题专栏
搜索
您现在所在的位置 :
首页
>
汕头潮南区人民政府门户网站
>
重点领域信息公开
>
环境保护信息公开
>
挂牌督办和行政执法信息
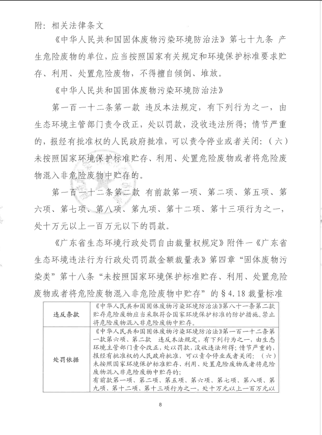
行政处罚决定书(汕环执罚〔2026〕2号)
2026-01-21 16:40
来源:
本网
发布机构:
【字体:
大
中
小
】
扫一扫在手机打开当前页
【TOP】
【
打印页面
】【
关闭页面
】
您访问的链接即将离开“潮南区人民政府门户网站”,是否继续?